|
Sonido 3D por diferencia de fase.

GRABACIONES EN 3D
Sabemos que en Internet, tanto en Youtube como, también, en otras plataformas, podemos encontrar grabaciones realizadas con tecnología 3D.
Lamentablemente, a excepción del sistema Dolby Surround con múltiples altavoces, en las audiciones 3D hemos de utilizar auriculares, puesto que,
con los tradicionales sistemas estéreo de dos pantallas acústicas, se produce una pérdida de calidad desde el punto de vista espacial
debido a la mezcla indeseable entre los canales izquierdo y derecho. No obstante, todo hay que decirlo, si utilizamos auriculares, en la gran mayoría
de las grabaciones, por no decir en todas, las fuentes de sonido se localizan en la cabeza del oyente, jamás delante de éste, a pocos metros, tal como
ocurre, por ejemplo, cuando acudimos a un pequeño concierto o cualquier otro evento sonoro. La única alternativa es, evidentemente, utilizar altavoces
convenientemente preparados de manera que sea posible mantener la independencia entre los sonidos emitidos.
SONIDO 3D CON ALTAVOCES
Con la pantalla experimental que describimos, es posible la audición 3D en un amplio espacio alrededor del oyente, puesto que hemos eliminado
la ínterferencia entre los canales izquierdo y derecho, tal como también sucede en la escucha con auriculares, pero sin presentar ninguno de sus
inconvenientes. Describimos, pues, este sistema de reproducción de sonido envolvente 3D, aplicable, tanto a los típicos ficheros de audio 3D como,
también, en PC multimedia, sistemas de Realidad Virtual, etc.
Una exposición detallada de este proyecto fue registrada y publicada por Roger Andreu en la "Revista Española de Electrónica" (Barcelona) hace algunos años.
Para realizar con éxito un experimento de este tipo, es imprescindible aplicar ciertos criterios constructivos. Por ejemplo,
las normas a seguir sobre la respuesta de frecuencia y fase de los altavoces y elementos activos. Tipo y tamaño de los altavoces. Diagramas de
directividad, disposición física de los radiadores. Filtros eléctricos y mecánicos, etc.
Pantalla acústica 3D EDF
EL PROBLEMA A RESOLVER
Empezaremos nuestro proyecto analizando la figura 1, la cual representa, según algunos especialistas en sonido, el mayor inconveniente de la
estereofonía convencional, esto es, la mezcla indeseable de las señales de los canales izquierdo y derecho en un sistema tradicional estereofónico.
Imagínemos que en la sala de conciertos situamos, en uno de los palcos cercanos, la cabeza artificial O1, la cual, nos va a servir para recoger el campo sonoro del lugar lo más
fielmente posible (Señal I en el oído izquierdo y señal D en el oído derecho). De forma paralela, enviamos dichas señales a sus respectivos altavoces
situados en la sala de audición. Con esta disposición podemos observar que el oído izquierdo OI del oyente O2 recibe la señal I más la componente
perturbadora d, es decir: (I+d).
Lo mismo ocurre con el oído derecho OD, el cual, recibe la señal D más la componente perturbadora i,
esto es: (D+i).
Se trata, pues, de diseñar un sistema que sea capaz de eliminar de este campo sonoro, la componente d en el oído izquierdo y la componente i en el
derecho y lograr, de esta manera, que el oyente O2 situado delante de los altavoces reciba las mismas señales acústicas que recibiría si estuviera en la sala de
conciertos.
LAS SEÑALES DE DIAFONÍA i y d
Eliminar estas señales puede llegar a convertirse en un problema complejo y delicado. Basta observar las diferencias existentes entre las señales
I y i o D y d. En primer lugar, aparece una diferencia de amplitud y un retardo de tiempo entre I y i (Idem entre D y d). También, a consecuencia de la
difracción de la cabeza del oyente, se hace presente una diferencia en el contenido espectral entre estas mismas señales. Todo lo cual, complica mucho
el diseño de un circuito electrónico que reduzca, de forma eficiente, esta diafonía.
Supongamos, ahora, que acercamos los dos altavoces de manera que queden situados en el centro, justo enfrente del oyente. Con esta disposición la señal
acústica será, en principio, prácticamente igual en ambos oídos. Por consiguiente, tanto la señal (I+d). en las inmediaciones del oído izquierdo como
la señal (D+i) en las inmediaciones del derecho pasan a convertirse en nuestra onda piloto:
(I+D)
Consideramos a las señales I y D los valores de presión sonora en un instante y lugar determinado, las cuales, fluctuarán en función del tiempo, creando un campo acústico común a los dos oídos del oyente que nos será muy útil para obtener las señales I y D de forma independiente
en cada oído. De hecho, en la práctica, los dos altavoces quedan sustitidos por uno solo, colocado justo enfrente del oyente radiando la señal monofónica (I+D).
Tal como hemos comentado hace un instante, podemos considerar esta señal una especie de onda piloto de referencia, la cual, interactuará con el
resto de señales acústicas para conformar el espacio 3D.
Según las condiciones expuestas, ahora podemos diseñar un circuito bastante simple, el cual, será capaz de eliminar de este campo sonoro,
la componente d en el oído izquierdo y la componente i en el derecho para
lograr, de esta manera, que el oyente O2 situado delante de los altavoces reciba las mismas señales acústicas
que la cabeza artificial obteniéndose la misma impresión de dirección y espacio sonoro que en la sala de conciertos.
EL PROYECTO EN LA PRÁCTICA
Según la figura 2, este proyecto electroacústico se compone de una una pantalla acústica con tres altavoces de posición
situados justamente delante del oyente más el radiador de graves omnidireccional, no representado en el esquema.
El altavoz central radia la señal común ya comentada (I+D).
Veamos, ahora, el funcionamiento de los altavoces adyacentes. Para eliminar la componente perturbadora D en las inmediaciones del oído izquierdo
necesitamos la siguiente composición de señales:
(I+D)-D = (I-D)+D
De igual forma, para eliminar la componente I en las inmediaciones del oído derecho necesitamos la siguiente composición de señales:
(I+D)-I = -(I-D)+I
Observamos que el oído izquierdo OI ha de recibir la diferencia de las señales (I-D) y el derecho esta misma diferencia pero invertida de fase: -(I-D).
Es decir, hemos configurado un dipolo acústico cuyo plano de presión mínima coincide, de forma aproximada, con el plano de simetría de la cabeza del oyente.
Las señales adicionales +I y +D forman el campo común (I+D) citado anteriormente. En estas condiciones, las señales resultantes en las inmediaciones
del oído izquierdo y derecho son, respectivamente:
OI= (I+D)+(I-D)=2I
OD= (I+D)+(-(I-D))=2D
|
Con esta disposición hemos eliminado la diafonía del sistema electroacústico puesto que el oído izquierdo del oyente en la sala de audición, recibe
únicamente la señal del oído izquierdo de la cabeza artificial situada en la sala de conciertos, Con el oído derecho ocurre exactamente lo mismo
siempre y cuando el oyente se situe enfrente de los altavoces.
Digamos, finalmente, que las tres alternativas son compatibles con las grabaciones realizadas con el sistema Dolby Surround,
todo lo cual, es una gran ventaja.
LA IMPLEMENTACIÓN MÁS SENCILLA
En la fig.5 observamos que esta forma de llevar a la práctica el proyecto es muy sencilla, a pesar de ello el resultado es muy satisfactorio.
Es cierto que este modelo experimental presenta algunos inconvenientes que que más adelante señalaremos pero su extrema simplicidad lo hacen muy
atractivo para cualquier persona que desee realizar un experimento de este tipo y no quiera complicarse la vida con circuitos a base de amplificadores
operacionales o transistores.
Diseño de un equipo de sonido 3D inmersivo para HI-FI, Multimedia PC y algunos sistemas de Realidad Virtual con altavoces.
Aunque se describen dos implantaciones de cierta complejidad, también es posible construir un prototipo básico únicamente con componentes pasivos más un amplificador según la lista siguiente:
- Tres altavoces idénticos de banda ancha de unos 4" aproximadamente.
- Una caja acústica para albergarlos.
- Algunos componentes pasivos.
- Un amplificador de dos canales.
Con este diseño se logra una anulación completa de la diafonía acústica. Es decir, el oído izquierdo recibirá única y exclusivamente la información del canal izquierdo. Lo mismo podemos decir del oído derecho y el correspondiente canal derecho.
Esta característica es fundamental en los equipos de reproducción espacial no ambiofónicos.
La primera forma de llevar a la práctica el proyecto es muy sencilla. Es cierto que este primer modelo presenta algunos inconvenientes que después repasaremos pero su extrema simplicidad lo hacen muy atractivo para cualquier persona que desee realizar un experimento de este tipo y no quiera complicarse la vida con circuitos a base de amplificadores operacionales o transistores.
En la nueva figura podemos observar el conexionado de los tres altavoces unidos a la salida de un amplicador estereo.
En primer lugar hay que prestar una muy especial atención a la polaridad de los altavoces. Si éstos no tienen la marca correspondiente la tendremos que realizar nosotros. Para ello, aplicaremos un pequeño voltaje procedente de una pila a la entrada de cada uno de ellos de manera que el cono del altavoz se mueva hacia adelante. En estas condiciones, el terminal unido al positivo de la pila lo marcaremos con un punto rojo.
En segundo lugar, los altavoces serán de banda ancha, con separación mecánica de frecuencias (cono curvilíneo o doble cono) y un diámetro de tres a cinco pulgadas máximo. La impedancia eléctrica de entrada será de 8 a 16 ohmios.
Estas unidades presentarán, además, idéntica respuesta de frecuencia y fase.
Las resistencias R tendrán el mismo valor que la impedancia de los altavoces y el potenciómetro P de 5 a diez veces el valor de R. En función de la corriente circulante, las resistencias y el potenciómetro se dimensionarán para una adecuada disipación del calor.
Finalmente, contruiremos una pantalla acústica para ubicar los tres altavoces en línea. La separación entre ellos será la mínima posible.
A pesar de los defectos de este primer sistema, el impacto psico-acústico sobre el oyente es realmente muy bueno, (siempre mejor a cualquier equipo estereo) si utilizamos, como mínimo, grabaciones estereofónicas de calidad.
Los inconvenientes de este primer modelo son:
- Bajo rendimiento. (Baja sensibilidad de entrada).
- Si bien la respuesta de frecuencia del altavoz central tiende a ser plana en la parte del espectro donde el elemento preponderante de la impedancia mecánica es la reactancia de masa, no ocurre los mismo con los altavoces laterales pues, al conformar un dipolo acústico, presentan una respuesta de frecuencia, cuyo nivel de salida aumenta con la frecuencia hasta llegar a igualar la salida del altavoz central. Este comportamiento requiere una ecualización efectiva.
- En el circuito descrito no es posible variar la salida de los altavoces laterales de forma independiente. Podríamos intentar añadir potenciómetros adicionales, pero esta disposición reduciría aún más el rendimiento y podría perjudicar, además, la mezcla correcta de las señales.
- Como el rendimiento global en el extremo bajo del espectro de audio es pobre, opcionalmente puede incluirse un cuarto canal para reproducir las frecuencias más bajas.
En la figura podemos observar el conexionado de los tres altavoces unidos a la salida de un amplicador estereo convencional.
El potenciómetro P nos servirá para ajustar la anchura del campo sonoro.
SEGUNDA IMPLEMENTACIÓN
En la figura 4 observamos que el circuito sólo nos ofrece las señales: (I+D), (I-D). La señal -(I-D) podemos obtenerla de manera muy simple invirtiendo la conexión al altavoz
correspondiente. En este esquema, no existe la salida para bajas frecuencias, aunque, también es posible obtenerla facilmente de la señal (I+D) previo
filtrado de altas y medias frecuencias.
|
Despiece fig. 4.
1. Amplificador de línea.
2. Amplificador de línea.
3. Mezclador (I+D).
4. Inversor (-D).
5. Mezclador (I-D).
6. Ecualizador dipolo.
7. Salida (I+D).
8. Salida (I-D).
|
|
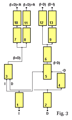
TERCERA IMPLEMENTACIÓN
En la figura 3 podemos ver el esquema del tercer modelo, el cual, puede ser llavado a la práctica con dispositivos operacionales. No obstante, esta
disposición es más bien teórica que práctica, puesto que podemos simplificar el circuito.
En esta primera alternativa encontramos las siguientes partes funcionales:
|
Despiece fig. 3.
1. Amplificador de línea.
2. Amplificador de línea.
3. Mezclador (I+D).
4. Inversor. (-D).
5. Mezclador (I-D).
6. Filtro pasa-altos y eq. dipolo.
7. Filtro pasa-bajos.
8. Filtro pasa-altos.
9. Inversor (D-I).
10. Salida (I+D) f < 150Hz.
11. Salida (I+D) f > 150Hz.
12. Salida (I-D) f > 150Hz.
13. Salida (D-I) f > 150Hz.
|
|
Observamos que en el diagrama aparece un cuarto canal destinado a reproducir las frecuencias menores de 150Hz que el dipolo, por su propia naturaleza,
es incapaz de reproducir satisfactoriamente. Esta sería la frecuencia de transición de los filtros pasa-altos y pasa-bajos. Analizando en cámara anecoica
la respuesta de frecuencia de los altavoces generadores del dipolo trabajando conjuntamente, extraeremos la suficiente información para diseñar el
ecualizador. También es muy importante añadir en el sistema algún dispositivo de medida para igualar la salida de los canales.
Igual que en el modelo anterior, analizaremos en cámara anecoica la respuesta de frecuencia de los altavoces generadores del dipolo trabajando
conjuntamente para extraer la información necesaria para diseñar el ecualizador. También es muy importante añadir en el sistema
algún dispositivo de medida para igualar la salida de los canales, tal como hemos visto.
|
CONCLUSIONES
Si se cumplen todos los requisitos exigidos por el sistema, podemos obtener una pantalla acústica muy eficaz en la reproducción espacial de cualquier programa sonoro
tipo estéreo, cuadrafónico o, también, binaural, es decir grabaciones realizadas con cabeza artificial o procesamiento equivalente tal como HRTF.
En definitiva, con este sistema de sonido, las señales de los canales izquierdo y derecho son totalmente independientes en la gama de frecuencias utilizada
por los oídos del oyente para discernir, en la escucha real, las diferentes direcciones de cada una de las fuentes sonoras.
Tal como sucede en la estereofonía convencional, podemos asignar a cada uno de los instrumentos implicados en la grabación, determinada relación de
amplitudes en las señales correspondientes enviadas a los canales izquierdo y derecho. (O de tiempo en sistemas más sofisticados)
En nuestro caso, si las variaciones de amplitud/tiempo son nulas, la fuente sonora virtual y nuestra pantalla acústica 3D se
encontrarán en la misma posición. Variando esta relación de amplitudes/tiempo, podremos situar a cada una de las fuentes sonoras virtuales en cualquier
lugar fuera de la pantalla, aunque, desde un punto de vista objetivo, todas ellas se encuentran aún en línea. Es decir, lo que estamos haciendo en este
momento es reproducir un programa estereofónico convencional con una pantalla acústica espacial consiguiendo, eso es cierto, un efecto envolvente adicional
al haber eliminado la diafonía en el punto de audición. Sin embargo, la verdadera ventaja de este sistema respecto a uno convencional es que, ahora,
debido a la independencia de las señales (I,D) en toda la cadena grabación/reproducción, es posible utilizar una cabeza artificial en la grabación
aprovechando sus ventajas desde el punto de vista espacial o, mucho mejor aún, sustituir dicha cabeza por un modelo electrónico, es decir, un circuito que
permitiera realizar las mismas transformaciones del frente de ondas producidas por aquella. Esto implica un tratamiento independiente de cada canal en
la sala de grabación, siguiendo un modelo preestablecido y copiado, además, de nuestra experiencia acústica cotidiana: a cada nueva posición de la fuente
sonora o el oyente en el espacio circundante, le corresponden determinada relación de amplitud timbre y tiempo en sus oídos (HRTF).
Este sería, pues, el modelo a seguir.
Digamos, finalmente, que con este sistema de sonido de audición individual, puesto que el oyente ha de situarse justo enfrente de los altavoces,
ideal para el que se encuentra delante del monitor de un ordenador. De esta manera, ponemos al alcance del aficionado a la música un equipo universal,
pues podremos escuchar desde una simple señal monofónica como grabaciones estéreo o realizadas con cabeza artificial, HRTF o dolby surround a un precio muy bajo.
Y, aún podríamos reducir más el coste si nos lo montamos nosotros mismos pues, con los datos precisos que ofreceremos, cualquier persona será capaz de hacerlo.
|
|